调教合集

学校主页 |  微信 |  English
您现在所在的位置: 调教合集  > 调教合集新闻  > 正文

调教合集 谢景龙同学荣获“中国电子学会优秀硕士学位论文奖”

时间:2022/03/08 信息来源: 作者:

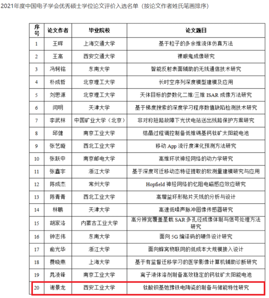
近日,中国电子学会公布了2021年度优秀硕士学位论文评选结果。调教合集 2020届硕士研究生谢景龙(现南京大学博士)的硕士论文《钛酸钡基弛豫铁电陶瓷的制备与储能特性研究》,入选中国电子学会2021年度优秀硕士学位论文,指导教师为戴中华教授。这是调教合集 首次获此殊荣。

论文围绕电介质电容器储能技术的关键问题展开研究和试验验证工作,提出了引入稀土离子掺杂、过渡弛豫铁电体设计以及织构增强介电强度等一系列创新方案,研发出多种类型的无铅电子材料。研究生期间谢景龙同学以第一或学生第一作者在Chem. Eng. J.SCI一区, IF=13.273)、ACS Appl. Mater. Interfaces.SCI一区, IF=9.229)等期刊上发表SCI论文7(含SCI一区论文3篇、SCI区论文2ESI高被引且热点论文2),申请国家发明专利5项。

中国电子学会成立于1962年,是5A级全国学术类社会团体,包含45个专业分会,覆盖半导体、计算机、通信、雷达、导航、微波、广播电视、电子测量、信号处理、电磁兼容、电子元件、电子材料等电子信息科学技术的所有领域。本次评选共收到推荐论文100篇,按照《中国电子学会优秀硕士学位论文评选办法》,经资质审查、通讯评审、会议评审、网上公示等环节,最终遴选出20篇获奖论文,在学术界具有权威性。该项“优秀硕士学位论文奖”,既是对获奖学生本人认真学习、勤奋科研以及指导教师悉心指导的认可,更是我校重视研究生培养质量提升、付出不懈努力并取得成效的体现。

 

 

部分信息来自中国电子学会网站://www.cie.org.cn/site/content/4594.html